Silego just announced the SLG59H1302C integrated power splitter and switch for USB Type-C. Can this little IC help ease USB-C's growing pains?
The USB Type-C universal connector has become a popular adoption for smartphone, tablet, and laptop designers. Having one cable that does it all has been very convenient for designers and consumers alike.
USB Type-C has, however, had its own set of integration issues with users and the companies manufacturing smart devices. The primary culprit in these growing pains has been USB-C cables that don't actually comply with USB Type-C cable testing standards. These faulty cables aren't limited to just knock-offs; several smartphones have been released with charging cables that don't meet the specifications to power the smartphones that they come with. This has led to numerous horror stories involving laptops and smartphones getting fried.
Despite these growing pains, USB Type-C is still on its way to becoming the most common connector for smart devices. According to ABI Research, an estimated 830 million smartphones with USB-C connectors will be shipped in 2021. The number of devices with USB Type-C connectors will be over 2 billion in 2019 according to research done by IHS.

USB Type-C is estimated to become the most common connector in the next few years
How Can We Ease USB Type-C's Growing Pains?
While USB-C is figuratively blowing up in market share, the efforts of several individuals and companies are helping to prevent USB-C devices from blowing up in a literal sense. Benson Leung and Nathan K are two hobbyists who test cables and leave their findings in a public spreadsheet that anyone can access. Their efforts even led to Amazon taking several faulty cables off of their market. There are also cable testing companies popping up to help manufacturers choose the right cables before going to market.
These efforts have been helpful in protecting consumers from faulty devices, but they ultimately depend on an informed consumer base. There will also be those users who are too busy to read up on their smart devices' specifications and will inevitably buy a USB-C cord from a gas station or sketchy website. How can designers protect users like this?
Enter Silego's SLG59H1302C
Silego hopes to help designers and consumers alike in USB Type-C adoption with their new power splitter and switch that was announced this morning. The SLG59H1302C is a 130 V, surge-protected, 28 V tolerant, USB Type-C integrated power splitter/switch in a wafer level chip scale package.
This power splitter was designed for mid-range and high-end smartphones and tablets with a goal of being robust, affordable, and effective. More specifically, it was designed to protect devices from overcharge and surges caused by using the wrong USB-C cables with a device. According to Silego, it's the smallest and most powerful IC of its kind to date, with surge protection up to 130V and 20-nanosecond reaction time to OVP events, and does not suffer damage even if a 20V power adapter is mistakenly used.
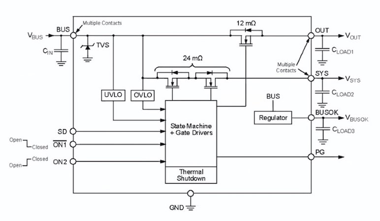
The design is a combination of two nFET transistors in a WLCSP footprint that they managed to squeeze into a 5 mm2 package—which, according to Silego, is the smallest package for a device of its kind to date.

A block diagram of the SLG59H1302C
SLG59H1302C Features
Below are some of the features that Silego highlighted in their press briefings. You can find more details like datasheets on the SLG59H1302C's web page on Silego's site.
- 28V-tolerant continuous VBUS operation
- 130V-rated, internal transient voltage suppressor
- Wide input operating voltage range: 2.7 V to 13.2 V
- High-performance, high current, low RDSON, low-leakage nFET MOSFETs:
- Active LOW enabled, VBUS-to-VOUT: 12 mΩ
- Active HIGH enabled, VBUS-to-VSYS: 24 mΩ, back-to-back, reverse-blocking
- Maximum continuous current-handling capability
- VBUS-to-VOUT: 6 A
- VBUS-to-VSYS: 6 A
- Integrated input overvoltage protection with fast reaction time
- VBUS-to-VOUT: 14.1 V
- VBUS-to-VSYS: 5.25 V
- Integrated input undervoltage lockout
- Integrated thermal shutdown protection
- An integrated “always on” regulator powers downstream components
- Active HIGH enabled, independent shutdown control
- Push-pull VSYS power good digital output
- Specified operating temperature range: -40°C to 85°C

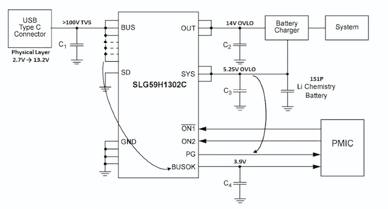
Silego's diagram of a "typical usage scenario". In this case, we're looking at a surge-protected 28V OVP'd power splitter in a smartphone or tablet.
What Comes Next?
The SLG59H1302C is already available for purchase on Silego's website, so we'll get to find out if it lives up to its promises soon. It's easy to get excited about the possibility of a power management system that can finally tame the high voltage that USB Type-C can carry effectively. Personally, I'm most excited to see the day smart devices can survive the stresses of USB Type-C cables bought at gas stations.
Are there any upcoming ICs that you think might be a game changer for USB-C adoption? Let us know in the comments!
