Learn about the laser diode, including package types, applications, drive circuitry, and some laser diode specifications.
What's a Laser Diode?
A laser diode is a semiconductor laser device that is very similar, in both form and operation, to a light-emitting diode (LED).
The term laser originated as an acronym: Light Amplification by Stimulated Emission of Radiation. Hence, a laser is a device that emits light through a process of optical amplification based on the stimulated emissions of electromagnetic radiation.
The laser diode is electrically equivalent to a PIN diode. A PIN diode (see Figure 1 below) is a diode with a wide, undoped intrinsic semiconductor region sandwiched between a p-type semiconductor and an n-type semiconductor. Both the p-type and n-type regions are typically heavily doped.

Figure 1. A depiction of a PIN diode. Image courtesy of Georg Wiora (Dr. Schorsch) [CC-BY-SA 3.0]
The laser diode's "active region" resides in the i (intrinsic) region. The electrons and holes (i.e., the carriers) are pumped into the i region from the n and p regions, respectively. Figure 2 below shows a laser diode with the case cut away. The actual laser diode chip is the small black chip at the front; a photodiode at the back is used to control output power.

Figure 2. A laser diode with the case cut away. Image courtesy of John Maushammer [CC BY-SA 3.0]
Laser diodes, when compared to LEDs, have much faster response times and can focus their radiation to an area as small as 1µm in diameter.
Package Types
Laser diodes are available in a variety of package types. Below are some examples:

Figure 3. TO5 (9mm) laser diode package. Image courtesy of Digi-Key.

Figure 4. TO3 laser diode package. Image courtesy of Lasermate

Figure 5. C-mount laser diode package. Image courtesy of aitc-group.com

Figure 6. High-heat load package. Image courtesy of RMT Ltd.
Applications
A range of small laser diodes is used in laser pointers and bar-code scanners. However, the most common laser diodes can be found in CD-ROM and CD players. These types of laser diodes produce an invisible beam at or around a wavelength of 780nm—which is in the near-infrared spectrum. See Figure 7 for the area of the near infrared spectrum.

Figure 7. Near infrared is within the infrared spectrum. Image courtesy of dew.globalsystemsscience.org
DVD-RW (read/write) drives use higher-power laser diodes than those used in CD-ROMs. Even more powerful are the blue laser diodes found in Blu-ray players (hence the name).
Visible laser diodes are found in barcode and UPC (Universal Product Code) scanners (like the ones used in grocery stores), laser pointers, and positioning devices found in X-ray machines and CT and MRI scanners.
The shorter-wavelength lasers (approximately 635 nm) found in DVD devices is what allows them to store about eight times as much data compared to CDs; DVDs can store around 5GB per disc, while CDs can store only about 650MB.
Another application of laser light is for molecular identification. According to semanticscholar.org, "Controlled molecular photofragmentation and ionization achieved with shaped femtosecond laser pulses are coupled with mass spectrometry to achieve a powerful multidimensional tool for fast, accurate, reproducible and quantitative molecular identification."
Collimating lenses (see Figure 8 below) are used in the setup of spectrometers. These optical lenses help to collimate (i.e., make precisely parallel) light which allows spectrometer users to control the field of view, collection efficiency, and spatial resolution.

Figure 8. Collimating lenses. Image courtesy of Thorlabs.
Laser Diode Drive Circuitry
Proper drive circuitry is required in all laser diodes. Without it, the diode can experience operating temperature swings resulting from the unstable injection of current. The effects may range from immediate and permanent damage—caused by the burning up of the diode—to a shortened diode life span.
The drive circuitry basically supplies stable and predictable current to the diode. There are two primary methods used to attain the desired stable optical output from a laser diode. These include:
- Automatic Current Control (ACC) or Constant Current Control. This technique, just as it sounds, supplies a constant current to the diode. This approach eliminates the need for a photodiode feedback loop. The downside of this simple and inexpensive approach is that as the laser diode temperature changes, the optical output also changes. However, such drive circuits can be complemented with diode temperature control circuitry. The coupling of constant current with temperature control diodes has proven to be a popular solution. Yet, constant-current devices without temperature control are still utilized in cheap, low-end, and low-power situations and products (think of those ultra-cheap laser pointers that are for sale at convenience stores).
- Automatic Power Control (APC) circuit. This laser diode drive circuit uses a photodiode feedback loop that monitors the output and provides a signal for controlling the laser diode. This control scheme allows the laser diode to maintain a constant output level. This automatic constant power control technique prevents the optical output power from increasing as the laser diode's temperature decreases. However, if inadequate heat-sinking results in a rise in temperature, the optical power will decrease. As a result, the drive circuit will increase the injection current in an attempt to maintain the desired constant optical power. As can be seen, it is possible to experience thermal runaway resulting in the laser being damaged or destroyed.
Whichever type of drive circuit is used, the critical point is to prevent the drive current from overshooting the maximum operating level. Doing so, even for a nanosecond, may result in damage to the mirror coatings on the laser diode end facets. In other words, the standard laboratory power supply should never be used to directly power a laser diode because it doesn't provide enough circuit protection.
Keep in mind that most laser diode applications require some sort of heat sink. Improper thermal design can cause the laser diode junction temperature to quickly increase, and this can degrade, damage, or destroy the device.
The laser diode driver circuit, in Figure 9 below, represents a simple driving circuit using a constant-current source.

Figure 9. A simple laser diode driver circuit utilizing TI's LM317 (PDF).
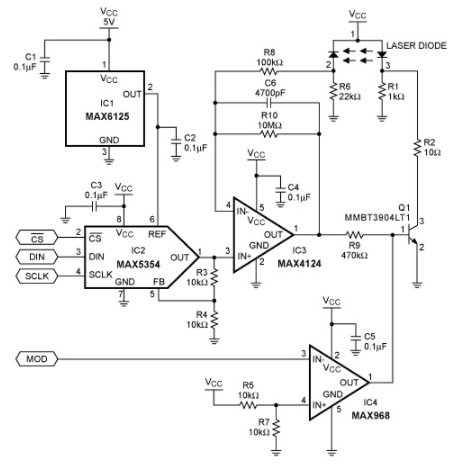
The more complex laser driver circuit, in Figure 10 below, uses a 10-bit DAC (using a 3-wire serial input) to operate and maintain the laser diode at a constant average optical output power. This circuit also allows for digitally pulsing/modulating the laser. This is achieved through the digital input line (MOD) connection to IC4. Also, this circuit uses a photodiode, as a feedback technique, to generate a current proportional to the intensity of the laser beam. The bullet list below summarizes the components used in this circuit design:
- R6 converts the photodiode current to a voltage.
- Components R8, C6, R10, and IC3 make up the "leaky" integrator circuit. This integrator smoothes out variations in the modulation.
- The integrator circuit creates an error signal by monitoring the voltage across R6 and comparing it to the DAC's reference voltage (IC1). This error signal is the driver for the base of Q1 of which controls the optical power by regulating the current through the laser diode.
- R9 provides isolation and helps to stabilize IC3 when the base of Q1 is being controlled by a signal from the MOD input.
- R1 ensures that the laser current is below the threshold for lasing, but high enough to allow an acceptable turn-on time for communication and modulation.

Figure 10. An example of a laser driver. Image courtesy of Maxim Integrated.
Important Laser Diode Specifications
- Lasing (or laser) wavelength, λp: The wavelength of the light emitted by the laser diode.
- Single-mode devices: The wavelength of the single spectral line of the laser output.
- Multiple-mode devices: The wavelength of the spectral line with the greatest intensity.
- Threshold current, Ith: The current for which the gain satisfies the lasing condition.
- When below the threshold current point, very little light (laser) is emitted.
- When at or above the current threshold, the device begins to produce the laser output.
- Operating Current, Iop: The amount of forward current through the laser diode needed to produce the specified laser output at a specified operating temperature.
- Operating Voltage, Vop: The forward voltage across the laser diode when the device produces its specified laser output at a specified operating temperature.
- Optical Power Output, PO: The maximum permissible instantaneous optical (laser) power output. This is valid for either continuous or pulse modes of operation.
- Operating Temperature Range: The range of case temperatures at which the laser device may be safely operated.
- Photodiode Dark Current, ID(PD): The leakage current when the photodiode is reverse biased.
- Dark current is both temperature and voltage dependent.
- An ideal diode/photodiode has no current in the reverse direction.
- Slope Efficiency, SE: The average value of the incremental change in optical power corresponding to an incremental change in forward current when the laser is operating in the lasing region.
- This definition is also referred to as the differential efficiency.
- Rise Time: The time required for the optical output to rise from 10 percent to 90 percent of its maximum value.
Summary
Laser diodes are semiconductor devices that use stimulated emissions of electromagnetic radiation and optical amplification to emit light. Although some applications of lasers have been discussed in this article, the list is far from all encompassing. Both the U.S. military and NASA use lasers for multiple applications, for example.
While all lasers should be considered dangerous to your eyes, and, therefore, should always be respected, some lasers are more powerful than others. Basic lasers, such as those in cheap laser pointers, require simple driver circuitry, whereas other lasers demand complex control and cooling systems. As lasers and their driver circuitry evolve with time we will certainly find new areas of applications in which to use them.
Featured image used courtesy of Warsash Scientific.
