A new power-supply IC from Linear Tech, the LTC4368, is a highly integrated device that can help you protect your circuits from problematic voltage and current conditions.
Every device needs a power supply of some kind. In the fantasy world of schematics and block diagrams, this power supply does exactly what you expect it to, all the time. If it’s a 5 V switching regulator, the output is always 5 V, the noise is negligible, etc. Furthermore, the 28 V aircraft bus that powers the switcher is always 28 V, the noise is negligible, etc. And, of course, 28 V is always 28 V and ground is always ground—except when someone plugs in the connector the wrong way.
Things get a little more complicated when we have to transition into reality. Power-supply voltages are far from perfect and, in extreme cases, they can permanently damage your circuit if you haven’t taken the necessary precautions. Three common failure modes are overvoltage, undervoltage, and reverse polarity.

Protection from undervoltage, overvoltage, and reverse polarity: the output tracks the input when the input is within the acceptable range; otherwise, the output is held at 0 V. Image courtesy of Linear Technology
I can’t readily think of a scenario in which undervoltage would cause damage, but it certainly can lead to a malfunctioning circuit (and furthermore, the circuit might malfunction in such a way as to make diagnosis quite difficult). Overvoltage and reverse polarity, on the other hand, most certainly can cause damage. One example that comes to mind is the tendency of tantalum capacitors to explode when their voltage rating is exceeded.
It’s also possible for a circuit to malfunction in a way that affects the power supply but is not caused by the power supply. Here I’m referring to current faults. The more familiar example is a downstream failure that draws excessive supply current; pulling too much current from a regulator could cause it to overheat. However, it’s also possible to have current flowing from the load to the supply (i.e., the opposite of what you want). This could occur when, for example, a component powered by 5 V is shorted to a 12 V node somewhere else in the system.
Many designs ignore some or all of these failure modes, and that’s generally not a problem for prototypes or experimental systems or devices that are powered by well-behaved sources (such as batteries). But when robustness and reliability are required, you need protection circuitry, and as usual it is much more convenient (and usually more effective) to rely on an IC that is specifically designed for this role. The LTC4368 is a new product from Linear Tech that is definitely worthy of consideration.

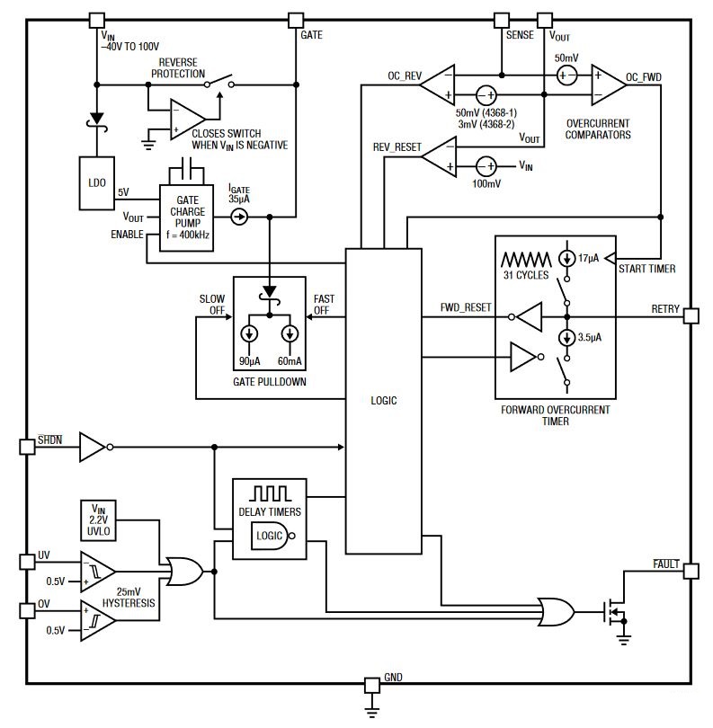
The LTC4368 block diagram. Feel free to duplicate this in custom circuitry if that’s your preference; I’ll opt for the IC. Image courtesy of Linear Tech (PDF)
Sensing Current, Comparing Voltage
The following application circuit conveys the basic functionality of the LTC4368.

Image courtesy of Linear Tech
The overcurrent and reverse-current protection is based on the resistor connected between the SENSE and VOUT pins. The internal current-fault thresholds are fixed, so you have to vary the sense resistance in order to customize the functionality. Also, note that there are two versions of the LTC4368: one has equal thresholds for forward and reverse current, and the other has a much smaller threshold for reverse current.
The overvoltage and undervoltage detection is accomplished via external resistors and internal comparators.

Image courtesy of Linear Tech (PDF)
External Components Required
As you can see in the application circuit, the LTC4368 does actually need a little help from external components. In addition to the typical capacitors and resistors, you need something to interrupt the power-supply current.
If you look at the application circuit, you can see that the power line does not go through the LTC4368; rather, it goes through external devices that are controlled by the LTC4368. As implied by the name of the control pin (i.e., “GATE”), the external devices are MOSFETs, more specifically, two N-channel MOSFETs (or just one if you don’t need reverse-polarity protection). Internal charge-pump circuitry provides a high gate-drive voltage, which in turn ensures low on-state resistance for all that power-supply current flowing through the FETs.
Low-Power Protection
There is quite a lot of functionality packed into the LTC4368. Additional features include a fault indication output, a recovery delay timer, and an automatic retry-following-overcurrent feature (you need an external capacitor for this). And despite all this, the LTC4368 doesn’t ask much in terms of power consumption: you’ll have to look at the performance curves to get the details, but a ballpark spec for operating current is 80 µA.
What’s your preferred approach to power-supply protection? Feel free to leave a comment if you have a part recommendation.
