Gate-driver ICs such as the DGD0506 provide a convenient and efficient way to control high-current loads.
At first glance, MOSFETs are simple devices. We like to think of them as rather idealized voltage-controlled switches: you use a microcontroller pin to apply a bit of voltage to the gate and current flows freely through the channel. What could be better?
The details, of course, paint a different picture. When we are working in the real world, we have to think about such things as on-state resistance, channel-length modulation, and thermal resistance. Another issue is that the gate is actually a capacitor. This means that we have to provide nontrivial amounts of charge in order to raise the gate voltage and thus activate the device; consequently, the rate at which the driver circuitry can deliver charge determines the speed with which we can turn on the FET.
Another perpetually irksome MOSFET characteristic is that the gate voltage itself actually has no ability to bring the device into conduction. Rather, it is the gate-to-source voltage that must exceed the threshold voltage (VTH). This detail is easily ignored when the source is connected to the ground node, but we frequently use MOSFETs in applications where one or two of the FETs cannot possibly have a source voltage that remains at ground. Here I’m thinking specifically of the half-bridge and full-bridge circuits that we so frequently use for driving motors.

Reversing the direction of current flow using a full-bridge (aka an H-bridge).
In fact, the situation is even worse than a source terminal that is not at 0 V. The source voltage can be so high that an adequate gate-to-source voltage requires a gate voltage that is higher than the circuit’s supply voltage.
Why a Driver?
These two MOSFET complications—the need for fast delivery of gate charge and for inconveniently high gate voltages—are important explanations for the popularity of gate-driver ICs.
These devices accept logic-level input signals from puny microcontroller output stages and translate them into high-current drive signals that can rapidly charge up a MOSFET gate. They also include bootstrap circuitry that allows the high-side gate-drive voltage to exceed the supply voltage. For example, the maximum VCC for the DGD0506 from Diodes Inc. is 15 V, but the high-side driver can go up to 50 V.

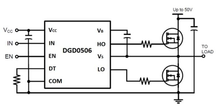
You can see here how the bootstrap capacitor is used to raise the “VB” supply voltage above the source voltage of the high-side FET. Diagram taken from the DGD0506 datasheet.
The result of this arrangement is that, for example, a 3.3 V microcontroller-based circuit can achieve high-performance control of a motor that is optimized for 12 V operation.
However, keep in mind that your 3.3 V logic supply might not be ideal for the gate-driver IC. The DGD0506 datasheet specifies a VCC of at least 8 V, presumably because this higher voltage better supports the part’s internal functionality, and also because VCC is used as the gate-drive supply for the low-side FET. As discussed in this article, if you want low on-state resistance, you need a gate-to-source voltage that is significantly higher than VTH, and that might be difficult to achieve when you’re limited to 3.3 V.
Don’t worry, though—you won’t need an 8 V logic-level translator to ensure a reliable interface between your microcontroller and the DGD0506. It’s compatible with 3.3 V logic, regardless of the supply voltage.
Other Handy Features
The following block diagram gives you an idea of what’s actually going on inside the DGD0506.

Diagram taken from the DGD0506 datasheet.
One feature that you will notice here is the “dead time control”. This is a standard capability among MOSFET drivers; it refers to specialized gate-drive timing that prevents cross-conduction, i.e., the situation in which both MOSFETs are active, resulting in a less-than-desirable direct conduction path between the positive supply and ground.
One interesting detail is that the DGD0506 allows you to adjust the dead time via a resistor connected to the DT pin. Strangely, though, I looked through the datasheet and didn’t find any clear information regarding the relationship between DT resistance and dead time. Maybe I’m missing something, or maybe Diodes Inc. needs a minor documentation update for this part.
High Frequency
The DGD0506 is labeled as a “high-frequency” gate driver. What exactly qualifies this part as “high-frequency”?
Well, in a sense, everything and nothing, because this description is inherently subjective. But the part description does mention “fast and well matched propagation delays” as justification for this claim. I wanted to comment on the “well matched” part. Fast transition times are certainly necessary if you’re looking for high-speed gate drive, but it’s good to remember that the matching between the high- and low-side FETs is also important. The two MOSFETs work together to provide fast, efficient switching, and the two drivers need to support this cooperative circuit environment.
Do you have a gate-driver IC that you find particularly valuable in motor-control applications? Let us know in the comments.
