A new DC/DC voltage converter that offers boost, SEPIC, and voltage inverting functionalities, making it suitable for a variety of applications from automotive to telecom to portable electronics.
Linear Technology, part of Analog Devices, recently announced their new LT8364 current mode DC/DC voltage converter. This device, available in 12-lead 4mm × 3mm DFN and 16-lead MSOP packages, offers flexibility in the sense that it can be configured to operate as a boost converter, a voltage inverter, or a single-ended primary-inductor converter (SEPIC). Furthermore, it has many optional features such as a BIAS pin to increase the converter's efficiency, a user-programmable soft-start setting, and a SYNC/MODE pin that allows the user to select one of five operating modes.
There is, of course, a trade-off with having all these options available: this voltage converter cannot be simply dropped into a design along with one or two external passive components.
In contrast, the designer must first decide which functionalities and features are necessary based upon the application's requirements—for example, VIN and VOUT levels, efficiency requirements, EMI concerns, and load current expectations, and then choose the appropriate external components, which may require a little math and trade-off considerations. Fortunately, the datasheet explains the key terms and functionalities related to this device, presents typical application circuits, and provides recommended external components.

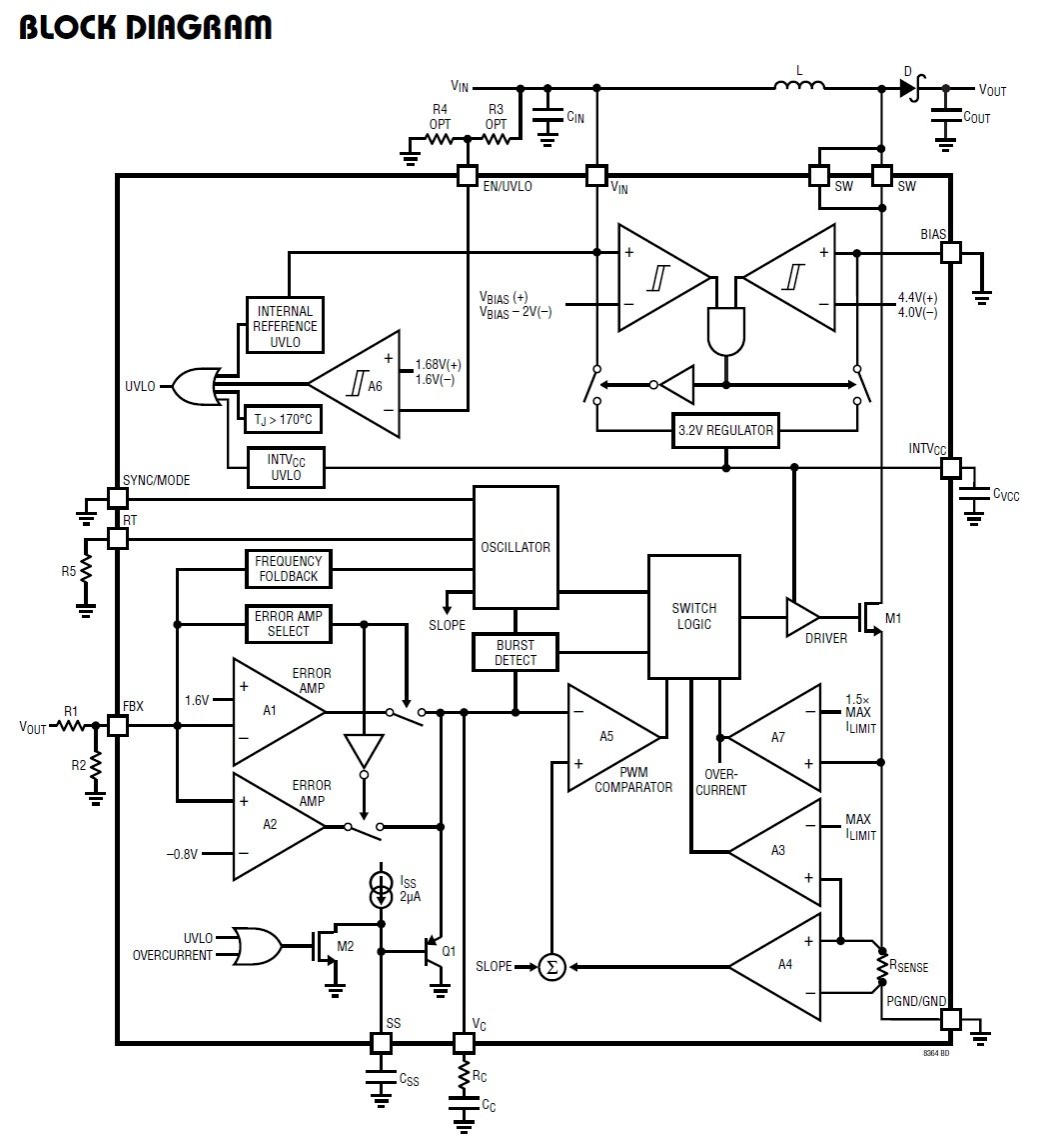
Figure 1. The LT8364 offers versatility, but with this comes some additional design effort. Here is the internal block diagram along with external components, taken from the datasheet (PDF).
Achieving the Touted Ultra-Low Quiescent Current of 9µA
Only in sleep mode does the LT8364 consume 9µA of quiescent current. Sleep mode is achieved by configuring the SYNC/MODE pin to Burst Mode, which is done by pulling the SYNC/MODE pin to GND (or <0.14V). See the figure below for SYNC/MODE configuration options.

Figure 2. Table taken from the datasheet (PDF).
As described in the datasheet: in Burst Mode operation the LT8364 delivers to the output capacitor small pulses of current followed by sleep periods during which the output power comes from the output capacitor. The figure below depicts the current supplied, as bursts, to the output capacitor.

Figure 3. The current supplied to the output capacitor during burst mode. Plot taken from the datasheet (PDF).
Some Configuration Options
Soft-Start
If your design requires a soft-start feature, then all that is required for enabling this functionality on the LT8364 is deciding what value of capacitor to use. As described in the datasheet, controlling the ramp rate of the inductor current during startup is achieved by connecting a capacitor between the SS (soft-start) pin and GND. Although Linear Tech states that the SS pin charging current is 2µA, no guidance is provided for choosing the capacitor's value. However, the application circuits within the datasheet use either a 10nF or a 0.22µF cap connected to the SS pin.
Programming Switching Frequency
The constant frequency PWM architecture of the LT8364 can be programmed between 300 kHz and 2 MHz. This user-settable switching frequency may prove helpful in minimizing or resolving EMI issues. Linear Tech has provided the following equation for determining the value of RT, which sets the switching frequency.
where
- RT is in kΩ
- fOSC is the desired switching frequency in MHz
The BIAS Pin
With the goal of improving the converter's efficiency, the BIAS pin can be utilized for supplying current to the device’s internal 3.2V regulator. If inadequate voltage is present on the BIAS pin, the regulator draws all of its current from the VIN pin, and this arrangement results in lower efficiency.
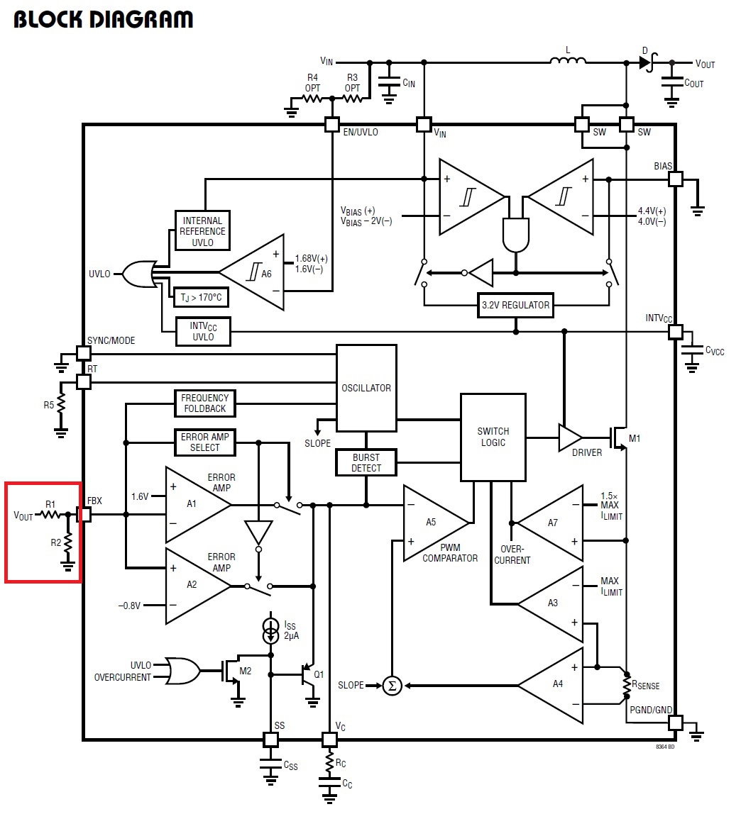
Setting the Output Voltage
The figure below shows, in the red box, the location of R1 and R2.

Figure 4. R1 and R2 resistor values determine the voltage at VOUT. Diagram taken from the datasheet (PDF).
For positive output voltages, the following equation should be used for determining the values of the two resistors.
And when negative (inverted) voltages are required on VOUT, the equation below should be used:
A few notes when choosing the resistor values.
- To maintain output voltage accuracy, Linear Tech recommends using 1% tolerance resistors.
- To achieve the lowest quiescent current and highest light-load efficiency, Linear Tech suggests using resistor values between 25kΩ and 1MΩ.
Junction Temperature Ratings: Three Part Numbers to Choose from
While this device is clearly stated to have two temperature range part number options, specifically -40°C to 125°C and -40°C to 150°C (see the Temperature Range column in the figure below), this device is actually available in three variants—six variants when considering the two package types—namely LT8364E, LT8364I, and LT8364H.

Figure 5. Three base part numbers but only two listed temperature ranges, from the datasheet (PDF).
Each part number is different from the next based on its guaranteed temperature-related performance specification.
- LT8364E: Guaranteed to meet specifications from 0°C to 125°C
- LT8364I: Guaranteed to meet specifications from -40°C to 125°C
- LT8364H: Guaranteed to meet specifications from -40°C to 150°C
This guaranteed information is also clearly stated in the datasheet...as long as you read Note 3 on page 4. And, as can been seen in the figure below, Linear Tech does not attempt to hide this fact but, on the contrary, brings attention to it by calling out "Note 3" in the section entitled Absolute Maximum Ratings. See the figures below.

Figure 6. The guaranteed performance specifications are stated in Note 3 (page 4) of the datasheet (PDF).
Application Circuits
As an example, the application circuit below shows recommended parts for D1, L1, L2, C3, and C6 as used in a circuit for generating an output voltage of -24V from an input voltage ranging from 4.5V to 30V, with the converter switching frequency set to 2 MHz.

Figure 7. An implementation example, from the datasheet (PDF).
Linear Tech has provided a total of thirteen application circuits in the datasheet, but if you find that none of these circuits is helpful for your application, I'm confident that Linear Tech would be willing to provide additional guidance—if not an entire customized application circuit—to help you meet your system’s requirements, especially if you plan to use this new IC in your high-volume design.
Have you had a chance to use this DC/DC converter? If so, leave a comment and tell us what you think.
